I have been looking for a good stereo amplifier circuit diagram for a long time. I am not a HiFi geek, I just wanted to build a simple stereo amplifier that could drive some speakers for my desktop computer.

All the schematic diagrams that I could find seemed to involve lots of hard-to-find components or you had to use it together with a pre-amplifier or some other amplifier stage. It was always something that made me hesitate.
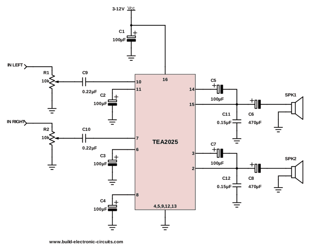
But recently I found this awesome little chip called TEA2025! You only need a few capacitors to make a decent stereo amplifier out of it. It is so simple to build that I put it together on a stripboard in just a few hours.
2.5W * 2 Stereo Amplifier
The amplifier circuit diagram shows a 2.5W * 2 stereo amplifier. You can also make a 5W mono amplifier out of it. (Check out the TEA2025 datasheet for more information on that)

On the input side, you should use a dual potentiometer. A dual potmeter allows you to connect both the left and right channels on one potentiometer.
This amplifier is great to use together with some speakers to get sound on your desktop computer. I am thinking of putting one in my kitchen and in my bathroom also. Then maybe hook them up to my home network and stream music from a server =) There are many possibilities when you can make such a cheap amplifier.
Amplifier circuit diagram and parts list

Parts list
| Part | Value | Description |
|---|---|---|
| C1 | 100µF | POLARIZED CAPACITOR |
| C2 | 100µF | POLARIZED CAPACITOR |
| C3 | 100µF | POLARIZED CAPACITOR |
| C4 | 100µF | POLARIZED CAPACITOR |
| C5 | 100µF | POLARIZED CAPACITOR |
| C6 | 470µF | POLARIZED CAPACITOR |
| C7 | 100µF | POLARIZED CAPACITOR |
| C8 | 470µF | POLARIZED CAPACITOR |
| C9 | 0.22µF | NON-POLARIZED CAPACITOR |
| C10 | 0.22µF | NON-POLARIZED CAPACITOR |
| C11 | 0.15µF | NON-POLARIZED CAPACITOR |
| C12 | 0.15µF | NON-POLARIZED CAPACITOR |
| TEA2025 | TEA2025B | Amplifier chip |
| SPKR1 | 4-8 Ohm speaker | |
| SPKR2 | 4-8 Ohm speaker | |
| R1+R2 | 10K | DUAL Potentiometer |
The total cost of the components (excluding speakers) is about $9. The most expensive component is the potentiometer (about $3-4).
Download Eagle schematics and board layout
Here is the schematics (Eagle), PCB board layout (Eagle) and Gerber files. This board was made to comply with the design rules of Seeed Studio (May 2013).
10 Simple Steps to Learn Electronics
Electronics is easy when you know what to focus on and what to ignore. Learn what "the basics" really is and how to learn it fast.
Stereo-Amplifier-TEA2025-(Eagle)
How Can I Help You?
I want more people to build better and cooler projects. Everyone can improve even if they are complete beginners or have built many circuits from before.
Let me know your comments and questions below!
More Circuits & Projects Tutorials
Build Something Practical This Evening
Download this tutorial that shows you step by step how to build an old-school USB charger for your mobile.