This 555 Timer machine gun circuit generates a sound that mimics the sound of a machine gun. It is based on a 555 timer IC, which is a popular chip used for creating pulses and timing circuits.
The Circuit
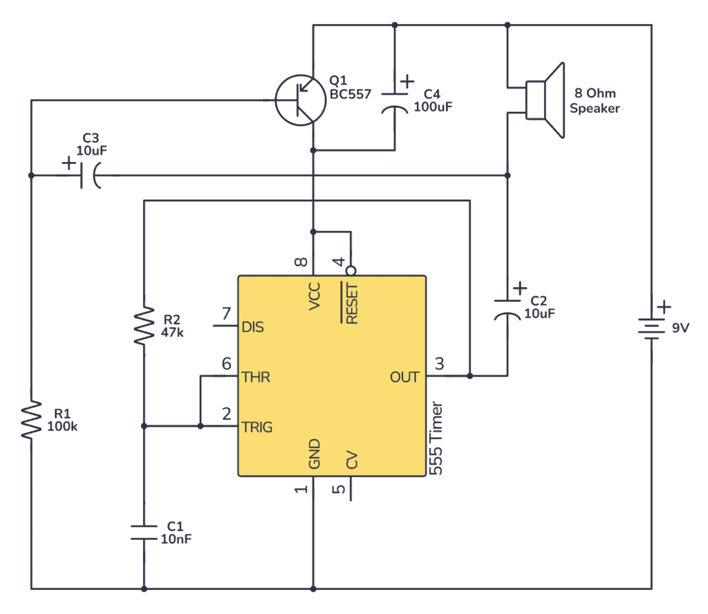
To build this circuit you’ll need a 555 timer, a speaker, a few capacitors, and a few resistors.

Parts List
- 555 Timer IC: Integrated Circuit used for generating pulses
- R1: 100 kΩ Resistor
- R2: 47 kΩ Resistor
- C1: 10 nF Capacitor
- C2: 10 µF Electrolytic Capacitor
- C3: 10 µF Electrolytic Capacitor
- C4: 100 µF Electrolytic Capacitor
- Q1: BC557 Transistor (PNP transistor)
- 8-Ohm Speaker
How It Works
The 555 timer is set up in astable mode, which means it generates a continuous stream of rectangular pulses. These pulses are shaped to create a rhythmic sound that resembles a machine gun firing.
Here’s a casual breakdown of how it works:
- C1 and R2 sets the frequency of the output signal on pin 3.
- C2, C3, and C4 will shape the output signal to convert it from just a standard square wave signal into a drum or gun-like sound.
- The signal shaping works like this: Once the output (pin 3) goes high, the transistor Q1 will be turned off because of C3. When Q1 is off, C4 will exponentially reduce the voltage to the 555 timer.
- This will also make the output voltage drop exponentially, which creates a gun-like sound. Once the output goes low, the transistor Q1 will turn on again and the process starts over.
So, when you power this up, the timer chip oscillates and creates a rapid sequence of electrical pulses. These pulses are then sent to the speaker, which turns them into the rapid-fire sound of a machine gun.
Build The Circuit
Here’s how you can build the 555 timer machine gun circuit on a breadboard:

Ensure all polarized components (like electrolytic capacitors and the transistor) are connected with the correct orientation. Resistors do not have polarity. Always be careful to ensure that the connections are secure and that there are no shorts on the breadboard.
Double-check all connections against the schematic, then power the circuit to hear the machine gun sound.
Get the 555 Timer Cheatsheet
A super helpful reference that makes it easy to design circuits, so that you can build oscillators, timer circuits, and more in no time.
The Result
Here’s a tiny video of me building and testing the circuit:
More 555 Timer Tutorials
Get the 555 Timer Cheatsheet
A super helpful reference that makes it easy to design circuits, so that you can build oscillators, timer circuits, and more in no time.