
The CD4023 is a CMOS chip with three 3-input NAND gates. Because each gate has three inputs and it has three gates inside, this chip is usually called a Triple 3-Input NAND Gate.
A 3-input NAND gate will only be LOW if all its inputs are HIGH. It works like a 3-input AND with an inverter on the output.
Pin Overview
| Pin Name | Pin # | Type | Description |
|---|---|---|---|
| VDD | 14 | Power | Supply Voltage (+3 to +15V) |
| GND | 7 | Power | Ground (0V) |
| A1 to A3 | 1, 3, 11 | Input | Inputs A of the three NAND gates |
| B1 to B3 | 2, 4, 12 | Input | Inputs B of the three NAND gates |
| C1 to C3 | 8, 5, 13 | Input | Inputs C of the three NAND gates |
| Q1 to Q3 | 9, 6, 10 | Output | Outputs from the three NAND gates |
What is a 3-input NAND gate?
A NAND gate is a logic gate that works like an AND gate with a NOT gate on the output.
A 3-input AND will only be high when all the inputs are HIGH. This means that a 3-input NAND will only be LOW when all three inputs are HIGH.

| Input A | Input B | Input C | Output Q |
|---|---|---|---|
| 0 | 0 | 0 | 1 |
| 0 | 0 | 1 | 1 |
| 0 | 1 | 0 | 1 |
| 0 | 1 | 1 | 1 |
| 1 | 0 | 0 | 1 |
| 1 | 0 | 1 | 1 |
| 1 | 1 | 0 | 1 |
| 1 | 1 | 1 | 0 |
How To Use the CD4023?
First of all, you need a power supply voltage of 3 to 15V. Some versions of the chip support up to 20V. Check the datasheet of your version of the chip for exact values.
To be able to use any of the NAND gates in the chip, you need to first connect the VDD pin to the positive supply terminal and the GND pin to the negative supply terminal.
The A, B, and C pins are the inputs to the three NAND gates in the IC.
Get the 555 Timer Cheatsheet
A super helpful reference that makes it easy to design circuits, so that you can build oscillators, timer circuits, and more in no time.
The Q pins are the outputs from the NAND gates.

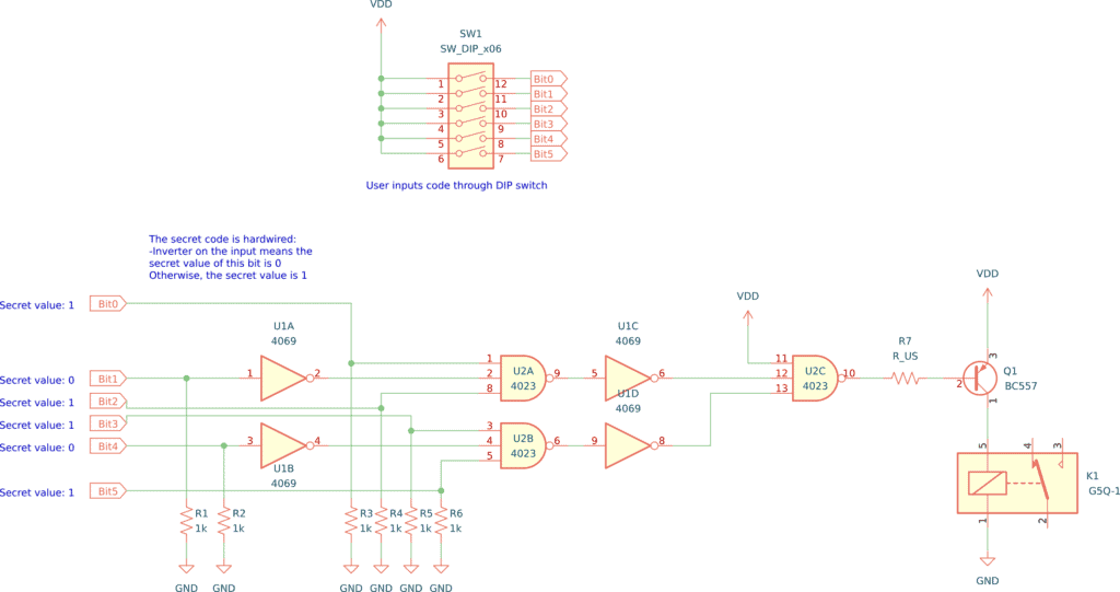
CD4023 Example Circuit – Secret Code Checker
The CD4023 can for example be used to check for a secret code. In the schematic below, the secret 6-bit code is 101101. If the DIP switch is set to this code, the PNP transistor turns the relay on. So you can connect whatever you want to activate (alarm, electric lock, secret door, etc) through the relay.
To build this you’ll need:
- A relay
- A chip with NAND gates such as the CD4023BE (U2)
- A chip with NOT gates such as the CD4069BE (U1)
- DIP switch with 6 positions (SW1)
- 6 x 1 kΩ resistors (R1-R6)
- 10 kΩ resistor (R7)
- PNP transistor such as the BC557 (Q1)
Alternatives and Equivalents for CD4023
You likely find the 4023 IC marked as CD4023, NTE4023, MC14023, HCF4023, TC4023, or HEF4023. Usually with a few extra characters at the end (Ex: CD4023BE).
This has to do with the manufacturer of the chip and the technology used. But the functionality and the pins are the same.
If they don’t have any of these chips in your local electronics store, check out my list of online stores where you can find components and tools for all your electronics projects.
Can’t find the 4023? Then try one of the following IC alternatives with 2-input NAND gates:
- 74HC10: Triple 3-input NAND
- 74HC11: Triple 3-input NAND
4023 Datasheet
Download the PDF datasheet for the IC 4023 here:
CD4023B (Texas Instruments)
CD4023BC (National Semiconductor)
Go back to the full overview of the 4000-series integrated circuits
10 Simple Steps to Learn Electronics
Electronics is easy when you know what to focus on and what to ignore. Learn what "the basics" really is and how to learn it fast.

