
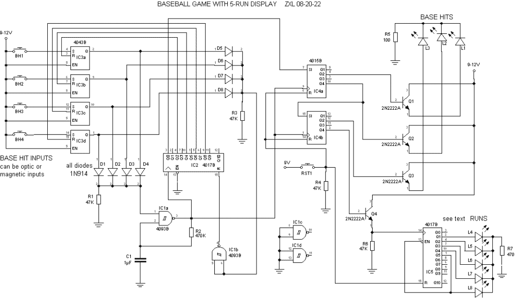
If you are into baseball and would like a challenging ‘real-playing action’ baseball game, typically to exhibit your pitching skills, then you might like to construct this one. It is designed around four easily available and inexpensive digital ICs in the 4000 CMOS series along with some passive components.



