The Eagle command line is a way of typing commands into Eagle. Not sure how it looks? Well here it is:

A few facts about the command line:
- It doesn’t differentiate between lowercase and capital letters (ADD or add)
- You can abbreviate keywords (MO instead of MOVE)’
- You can find a list of available editor commands under “Editor Commands” in Eagle Help
I have been thinking about the command line for a long time. Would it make me more efficient in designing electronic circuits? What is the benefit of using the command line?I decided to try it out.
Trying Out the Command Line
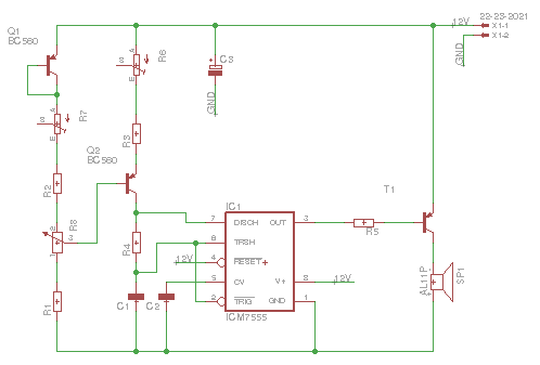
I found an interesting circuit that I wanted to build. So I started drawing the schematics in Eagle. Instead of clicking on the commands I typed them into the command line. Instead of clicking on the “Add” icon, I typed “ADD”.
When the schematics was completed I thought to myself “Hmmm, this was not very efficient”. To be able to write the commands, I had to move my hand from the mouse over to the keyboard. It is much faster to just click.

Then I thought to myself that maybe it would be beneficial when drawing the board layout. So I tried routing the board by typing commands instead of clicking. But the result was still the same. Not very efficient.I therefore conclude that for normal schematic design and board layout design, clicking the command icons is the way to go.
10 Simple Steps to Learn Electronics
Electronics is easy when you know what to focus on and what to ignore. Learn what "the basics" really is and how to learn it fast.
Do You Need the Command Line?
Typing “MOVE” instead of clicking on the “Move” icon is not efficient. BUT the command line allows you to do much more. It allows you to run Eagle Scripts and User Language Programs.
A User Language Program (ULP) is a text file with C-like syntax. It enables you to write programs that can do things like export an image of your board or export a Bill of Material. You run a ULP by typing “RUN my_program.ulp”.
A Script is a text file with a series of Eagle commands. You run a script by typing “SCRIPT my_script.scr”.With ULPs and Scripts, you can do some powerful stuff!
Want to learn more about Eagle scripts? Check out my guide Creating Eagle Scripts 101.
Return from Eagle Command Line to PCB Design
10 Simple Steps to Learn Electronics
Electronics is easy when you know what to focus on and what to ignore. Learn what "the basics" really is and how to learn it fast.